william威廉亚洲-威廉希尔williamhill
首页
关于我们
william威廉亚洲简介
现任领导
机构设置
公司新闻
新闻动态
通知公告
信息公开
团队队伍
环境科学
环境工程
生物科学
本科生培养
专业简介
培养方案
教学动态
公司产品
学科简介
硕士生导师
研究生招生
公司产品
科学研究
研究团队
科研项目
科研动态
学术交流
党团建设
党建动态
员工工作
人才招聘
资助工作
员工活动
日常管理
实验室管理
规章制度
下载
规章制度
下载
规章制度
网站首页
实验室管理
规章制度
正文
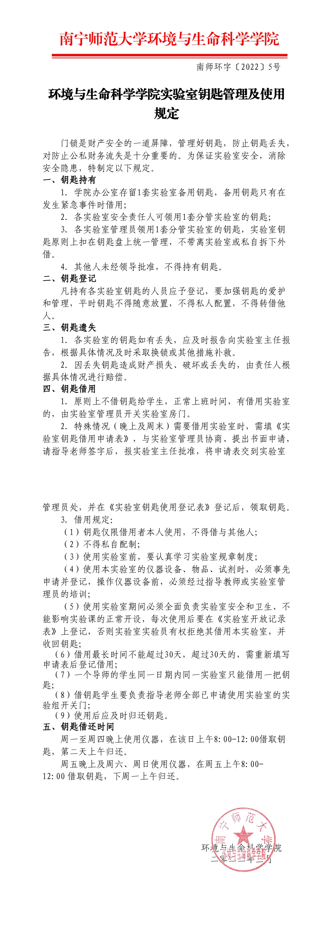
william威廉亚洲实验室钥匙管理及使用规定
2022年05月27日
浏览量:次
来源:
作者:
[打印文章]
[添加收藏]
上一篇:
william威廉亚洲实验室废弃物处理管理办法
下一篇:
william威廉亚洲申请使用教学与科研实验室备案审批制度
版权所有 william威廉亚洲-威廉希尔williamhill 广西南宁市武鸣区新宁路508号 邮编:530100
备案号:
桂ICP备05000947号
联系电话:0771-6210057